Lý do khách hàng lựa chọn thiết bị cân bằng tải Router Mikrotik CCR2116-12G-4S+?!
Router Mikrotik CCR2116-12G-4S+ là thiết bị cân bằng tải có hiệu năng mạnh mẽ và giá bán tốt nhất trong phân khúc.
Là model thay thế cho series CCR1036 với những nâng cấp về Chip cấu trúc 64-bit và RAM, mang lại hiệu suất xử lý đơn nhân vô cùng vượt trội, có thể đánh bại tất cả các series CCR trước đây
Được sản xuất bởi một hãng thiết bị mạng ở Châu Âu – Latvia
Hệ điều hành RouterOS được tối ưu một cách hoàn hảo trên phần cứng Routerboard của Mikrotik và được cập nhật thường xuyên, không phân biệt các dòng cao hay thấp.
RouterOS có đầy đủ, đa dạng các tính năng, thậm chí có những tính năng nâng cao mà chúng ta chỉ thấy xuất hiện trên những dòng Router đắt tiền của các thương hiệu khác.
Tốc độ reboot siêu tốc
Các tính năng chính trên Router Mikrotik CCR2116-12G-4S+
Load balance – Cân bằng tải không giới hạn đường Internet với 3 phương pháp PCC, NTH, ECMP.
Tự do gọp, tách, xóa bỏ cổng trong một mang LAN với Bridge.
Xây dựng & quản lý mạng WiFi với Hotspot.
Mô hình VPN: PPTP, SSTP, L2TP, IPSec, OpenVPN và 3 giao thức đường hầm EoIP, IPIP, GRE.
Kinh doanh Internet với PPPoE Server như một ISP.
Firewall Mikrotik: Tường lửa bảo vệ máy chủ mạng, máy chủ web trước DoS, DDoS.
Quản lý băng thông theo IP, theo Dịch vụ, theo Hành vi nổi bật với Simple Queue & Queue Tree.
VRRP, Bonding, Dot1X, MPLS, DOH, Certificates.
Router Mikrotik CCR2116-12G-4S+ phù hợp cho đối tượng khách hàng nào?!
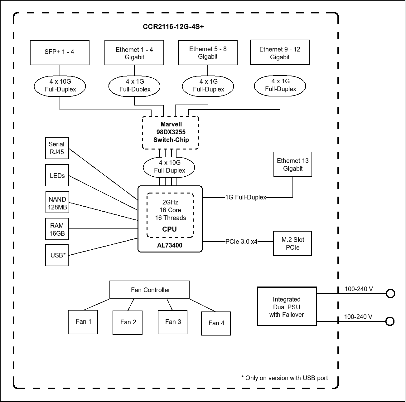
Router Mikrotik CCR2116-12G-4S+ được trang bị cấu hình phần cứng mạnh mẽ với:
13 cổng Ethernet Gigabit 10/100/1000
4 khe cắm quang SFP+ 10G
CPU: AL73400, 16 cores x 2 GHz
RAM: 16 GB
ROM: 128 MB
RouterOS License: Level 6
Operating system: RouterOS v7
Router Mikrotik CCR2116-12G-4S+ phù hợp lắp đặt và sử dụng cho các tòa nhà văn phòng, bệnh viện, khách sạn, các chuỗi cửa hàng dịch vụ ăn uống có quy mô lớn với mật độ sử dụng Internet trên 1000 người dùng đồng thời.














Đánh giá Router cân bằng tải Mikrotik CCR2116-12G-4S+